Imagine you’re in a courtroom. The judge has just delivered a verdict. But hidden within those pages of legal reasoning are sentences that don’t decide the case at all—they’re whispers, asides, hypothetical musings. In most courtrooms, these words are legally powerless. And yet, some of them have gone on to reshape nations, create entirely new areas of law, and bind millions of people. How can words that “don’t count” change the world? Welcome to the paradox of Obiter Dicta .
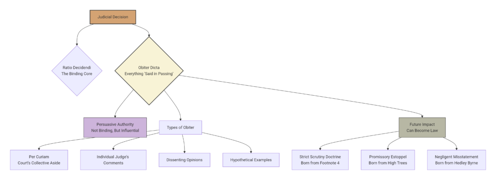
Where Obiter Lives in the Legal Ecosystem
Before we dive into the shadows where obiter whispers, let’s see where it fits in the grand architecture of law. Think of this as your GPS for the journey ahead.

Related Concepts Panel:
What Exactly IS Obiter Dicta?
The Simple Definition
Imagine you’re baking a cake with a friend. The recipe says: “Add two eggs, mix thoroughly, bake at 350°F for 30 minutes.” Your friend adds: “You know, my grandmother always added a pinch of cinnamon to this recipe. Also, the oven in her kitchen was ancient and ran hot. Oh, and I once tried this with duck eggs and it was terrible.”
The recipe instructions are the ratio—follow them or the cake fails. Everything else your friend said? That’s obiter. Interesting. Possibly useful. But if you leave out the cinnamon, the cake still bakes .
Did You Know? The term “obiter dictum” was first used in English common law, but it has since spread to international law, including judgments of the International Court of Justice. Even global courts can’t resist adding a few “by the way” observations .
Ratio vs. Obiter—A Head-to-Head Battle
Let’s put these two legal titans side by side. This table is your cheat sheet for life .
You might also wonder… Can obiter ever become binding? Absolutely. It happens more often than you’d think. When a later court adopts an obiter statement as its own ratio, that whisper becomes law. It’s like a rumor that eventually becomes fact .
The Inversion Test in Action
Remember the “inversion test” from our Ratio Decidendi exploration? It works for obiter too—just in reverse .
The Test: Take a statement from a judgment. Remove it mentally. Ask: Would the outcome of the case be the same?
- If YES → The statement is obiter. It wasn’t needed .
- If NO → The statement is ratio. It was essential .
Let’s watch it work with a real example.
The Case: Carlill v. Carbolic Smoke Ball Company [1892]
The Facts: A company advertised that its smoke ball would prevent influenza, offering £100 to anyone who caught flu after using it. Mrs. Carlill used it, got flu, and sued for the money.
The Ratio: The company’s advertisement was a unilateral offer that could be accepted by performance (using the smoke ball). Mrs. Carlill was entitled to £100.
The Obiter: During his judgment, Lord Justice Bowen said: “If I advertise to the world that my dog is lost, and that anybody who brings the dog to a particular place will be paid some money, are all the police or other persons whose business it is to find lost dogs to be expected to sit down and write me a note saying that they have accepted my proposal? Why, of course not.”
Apply the inversion test: Remove Bowen’s dog hypothetical. Does the outcome change? No. Mrs. Carlill still gets her £100. The dog example was pure obiter—an illustration, not a ruling .
Obiter Dicta That Changed the World
Here’s where things get wild. Some of the most important legal doctrines in history began as throwaway comments .
Case 1: Footnote 4—The Most Famous Footnote in Law
The Case: United States v. Carolene Products Co. (1938)
The Context: The case was about whether the government could ban filled milk (milk with non-milk fats). Pretty boring, right?
The Obiter: In Footnote 4, Justice Harlan F. Stone suggested—almost as an afterthought—that while most economic regulations should be presumed constitutional, maybe courts should apply a stricter test when laws deal with:
- Racial or religious minorities
- Fundamental rights
- Political processes
The Result: That single footnote became the foundation for the strict scrutiny doctrine—the highest level of judicial review used in cases involving race, religion, and fundamental rights. A footnote. Obiter. World-changing .
Did You Know? The Supreme Court later cited this obiter in Korematsu v. United States (1944)—the infamous Japanese internment case—and then, decades later, condemned its own Korematsu decision in another piece of obiter in Trump v. Hawaii (2018). Obiter critiquing obiter. It’s obiter all the way down .
Case 2: The Promise That Wasn’t Asked For
The Case: Central London Property Trust Ltd v. High Trees House Ltd [1947]
The Context: During World War II, a landlord agreed to reduce rent on a block of flats because occupancy was low. After the war, the landlord wanted to recover the full rent—including for the war years.
The Ratio: The landlord could claim full rent from the date the flats became fully occupied again.
The Obiter: But Lord Denning added something extra. He said that if the landlord had tried to recover the back rent from the war years (which he wasn’t), equity would have estopped him from doing so. The landlord had promised to accept less rent; the tenant relied on that promise; it would be unfair to go back on it.
The Result: That “if” statement—completely unnecessary to the decision—became the foundation for the modern doctrine of promissory estoppel. A whole area of contract law, born from a hypothetical .
Case 3: When Words Cause Financial Harm
The Case: Hedley Byrne & Co Ltd v. Heller & Partners Ltd [1964]
The Context: A company asked a bank for a credit reference about another company. The bank gave a favorable reference but added a disclaimer. The company relied on it and lost money.
The Ratio: The bank wasn’t liable because of the disclaimer.
The Obiter: The House of Lords went on to say that even without the disclaimer, a duty of care could arise for negligent misstatements causing pure economic loss—something previously thought impossible in English law.
The Result: Created an entirely new tort of negligent misstatement. All in obiter .
Types of Obiter Dicta
Not all obiter is created equal. Here’s who’s who in the obiter family .
Obiter in International Law
Here’s a mind-bender: What happens when there’s no higher court to create binding precedent? Welcome to international law, where obiter takes on a whole new life .
The International Court of Justice (ICJ) doesn’t operate under strict stare decisis. Its decisions bind only the parties to each case. But its reasoning? That’s where obiter becomes gold.
The Arrest Warrant Case (2002): The ICJ had to decide whether a sitting foreign minister could be prosecuted for war crimes in another country. The Court ruled that immunity applied—that was the ratio. But then it added four whole paragraphs listing situations where such immunity wouldn’t protect someone (prosecution in their home country, after leaving office, etc.). These paragraphs were completely unnecessary to the decision. Pure obiter .
“You might also wonder…” Was that obiter even lawful for the ICJ to include? The Court itself acknowledged the ne ultra petita rule—don’t decide beyond what the parties asked. But it distinguished between deciding beyond the request (forbidden) and discussing beyond the request (allowed, if useful for future guidance). It’s a fine line, and the ICJ walked it deliberately .
When Obiter Gets Complicated
Expandable Deep-Dive Section for Advanced Readers
The “Judicial Dicta” Distinction
Not all unnecessary statements are created equal. Some courts distinguish between:
- Obiter Dicta: Pure asides, hypotheticals, illustrations—minimal weight .
- Judicial Dicta: Statements that, while not strictly necessary, were deliberately made after full argument and with clear intention to guide future courts—carry significant weight .
In Richard West Partners v. Dick (1969), the court suggested that if a statement was “directed to the decision” even if not necessary for it, it deserves more respect than a passing hypothetical .
The Dissenter’s Revenge
Dissenting opinions are technically obiter—they didn’t win. But history loves a good dissent. When the U.S. Supreme Court finally overturned Hammer v. Dagenhart (1918) in United States v. Darby Lumber Co. (1941), it explicitly adopted Justice Oliver Wendell Holmes’s dissent from the earlier case. The loser’s obiter became the law .
The Wambaugh Test Refined
Legal scholar John Chipman Gray put it perfectly: “In order that an opinion may have the weight of a precedent…it must be an opinion the formation of which is necessary for the decision of a particular case; in other words, it must not be obiter dictum” .
The Art of Finding Obiter: A Student’s Guide
You’re reading a case for class. How do you spot the obiter? Here’s your detective toolkit .
Step 1: Identify the Legal Issues
What questions did the parties actually ask the court to decide? Everything else is suspect .
Step 2: Read the Whole Judgment
Sometimes a passage that looks like ratio early on turns out to be background. Keep reading .
Step 3: Look for the Tell-Tale Signs
Step 4: Apply the Inversion Test
Remove the statement. Does the outcome change? If no → it’s obiter .
Common Misconception Alert:
📊 Visual Summary: The Life Cycle of Obiter

⏳ Timeline: The Evolution of Obiter’s Power

Obiter in the Age of AI and Global Law
What happens to judicial asides when machines start reading judgments?
- AI Legal Research: Tools like Vincent AI on vLex can now scan millions of judgments, identify patterns, and flag potentially influential obiter that human researchers might miss .
- Predictive Analytics: If we can track which obiter statements later become ratio, can we predict future legal developments? Possibly.
- Global Judicial Dialogue: With courts citing foreign decisions more frequently, obiter from one jurisdiction can influence another. The ICJ’s obiter about immunities might shape how national courts interpret diplomatic law .
- The Footnote Renaissance: In an age of information overload, will judges return to the footnote as a space for influential obiter—like Stone did in 1938?
You might also wonder… Could AI-generated judgments have obiter? If an algorithm produces reasoning, can it also produce “asides”? Or is obiter uniquely human—a product of judicial personality, curiosity, and the desire to guide?
Thought Experiment: You Are the Judge
You’re presiding over a case about whether a delivery driver was an employee or an independent contractor. You rule that he was an employee—he worked exclusively for the company, used their equipment, and followed their schedule.
As you write your judgment, you add: “If, however, the driver had used his own vehicle, set his own hours, and worked for multiple companies, the analysis might be different. In such a case, he would likely be an independent contractor.”
Question: Is that last sentence ratio or obiter?
Answer: Pure obiter. It’s hypothetical. It didn’t affect the outcome. But watch what happens next year when a different driver with his own vehicle comes before the court. That hypothetical becomes guidance. And if the second judge adopts your reasoning? Your obiter just became law.
Your Knowledge Journey: Where to Go Next
You’ve unlocked the secret world of judicial whispers. But every answer breeds new questions.
- For Beginners: If obiter is so powerful, how do lawyers actually use it in arguments? Explore Persuasive Authority and the art of convincing judges with non-binding sources.
- For Advanced Learners: Dive into the Practice Statement 1966 and how the UK Supreme Court can depart from its own precedents. Does this give obiter more room to breathe?
- For Theorists: Question whether the ratio/obiter distinction is even coherent. Legal realists argue that later courts decide what the “true” ratio was—meaning obiter is whatever a later judge says it is.
Curated Reading Paths:
- Path A (The Practitioner): Obiter Dicta → Persuasive Authority → Advocacy → Case Analysis
- Path B (The Theorist): Obiter Dicta → Judicial Philosophy → Legal Realism → Precedent Theory
- Path C (The Historian): Obiter Dicta → Landmark Cases → Legal Evolution → Doctrinal Development
Quick Knowledge Check
- A judge includes a footnote suggesting how a different case might be decided. Is this ratio or obiter? (Answer: Obiter—Footnote 4 style)
- Can a dissenting opinion ever become law? (Answer: Yes—if later courts adopt its reasoning)
- If removing a statement doesn’t change the outcome, what is it? (Answer: Obiter—it wasn’t necessary)
Knowledge Breadcrumbs: You are here: Home > Legal Concepts > Common Law Doctrine > Precedent > Obiter Dicta
Next Concept to Learn: [Ratio Decidendi] | [Stare Decisis] | [Persuasive Authority] | [Dissenting Opinions]
The Power of the Whisper
Here’s the beautiful paradox of Obiter Dicta. In a system built on binding rules and strict hierarchies, the most transformative ideas often arrive not as commands, but as whispers. A footnote here. A hypothetical there. A dissenting judge’s lonely cry.
These words have no force. They bind no one. And yet, they change everything.
The next time you read a judgment, listen for the whispers. Somewhere in the margins, in the asides, in the “what ifs,” a future legal doctrine might be taking its first breath.
🗣️ Leave Your Intellectual Footprint
Did this change how you read court decisions? Have you ever spotted obiter in the wild—a judge’s aside that seemed more interesting than the case itself? Scroll down and leave a comment. Your insights might be the obiter that sparks someone else’s understanding.
🎓 Join the UtopiaCircle Campus Network
If you’re a student—of law, of philosophy, of curiosity itself—you don’t have to explore alone. The UtopiaCircle Campus Network on Telegram is where readers become thinkers, and thinkers become contributors. Debate obiter with law students from around the world. Share your own examples of influential dicta. Help us build the library together.[Join the UtopiaCircle Campus Network on Telegram] <— (Click to join the conversation)
Become a Fellow Explorer
Want more deep dives like this? Drop your email in the “Curiosity Queue” below. No spam. Just thoughtful invitations to the next intellectual expedition.
Hidden Fact: Did you know that in some legal systems, like France’s Cour de cassation, judgments are so formulaic and minimal that they contain almost no obiter at all? The entire concept of judicial asides is culturally specific—a reminder that law is as much about storytelling as it is about rules .
P.S. The next time someone tells you something “doesn’t count” because it’s “just obiter,” smile. You know better. You know that some of the most powerful words in legal history began as whispers. And you know how to listen.



